I'm a data analyst with strong experience in Excel, Power BI, SPSS, and SmartPLS. I've delivered projects for agencies and public-sector partners, and I also build software and websites.
About
I help organizations turn data into clear decisions and build digital experiences that feel simple, fast, and trustworthy.
My focus spans data analytics, conversion-ready website development, and structured research analysis that supports confident strategy.
Services
Specialized solutions built around real business outcomes
Expertise
Live visualization of my tech stack capability
Projects
Explore my work across different domains

A 360-degree view of performance analyzing transactions, regions and demographics.
View Project
Analyzes marketers data across 2 districts in Selangor for strategic planning.
View Project
Targeted dashboards for crop farmers visualizing complex production data.
View Project
Monitoring operational efficiency for livestock breeders in the sector.
View Project
Careerly helps job seekers optimize their resume, track every application, and manage their job search with clarity. From ATS resume checks to application tracking and upskilling tools, Careerly gives you everything you need to job hunt smarter and land better opportunities.
A professional portfolio website for a dentist focused on trust, clarity, and patient education.
As the lead developer, I managed the entire lifecycle ensuring a professional, secure, and user-friendly online store.
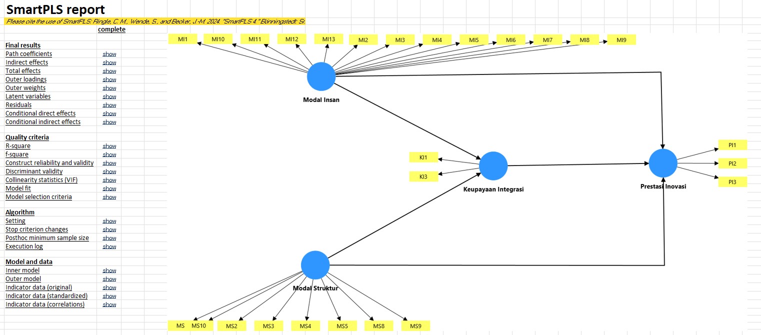
The core of this project involved executing a full Structural Equation Modeling (SEM) analysis. I deliver actionable insights through rigorous hypothesis testing.
Processing raw data to ensure validity.
Assessing reliability and validity.
Testing variable relationships.
Delivering statistical results.
Contact
WhatsApp is the fastest way to reach me for new project inquiries.
Experience with agencies and IPTA.











